No.12836
? Qualified for automotive application
? EMI Reduction with Switching Node Ringing-free
? Pulse Skipping Mode PSM with 22uA Quiescent
Current in Light Load Condition
? 3.8V-32V Wide Input Voltage Range
? Up to 2A Continuous Output Load Current
? 0.8V ±1% Feedback Reference Voltage
? Fully Integrated 140mΩ Rdson High Side MOSFET
and 70mΩ Rdson Low Side MOSFET
? 1uA Shut-down Current
? 80ns Minimum On-time
? Precision Enable Threshold for Programmable
UVLO Threshold and Hysteresis
? 4ms Built-in Soft Start Time
? Output Over Voltage Protection
? Thermal Shutdown Protection at 160°C
? Available in QFN2X3-9L Package
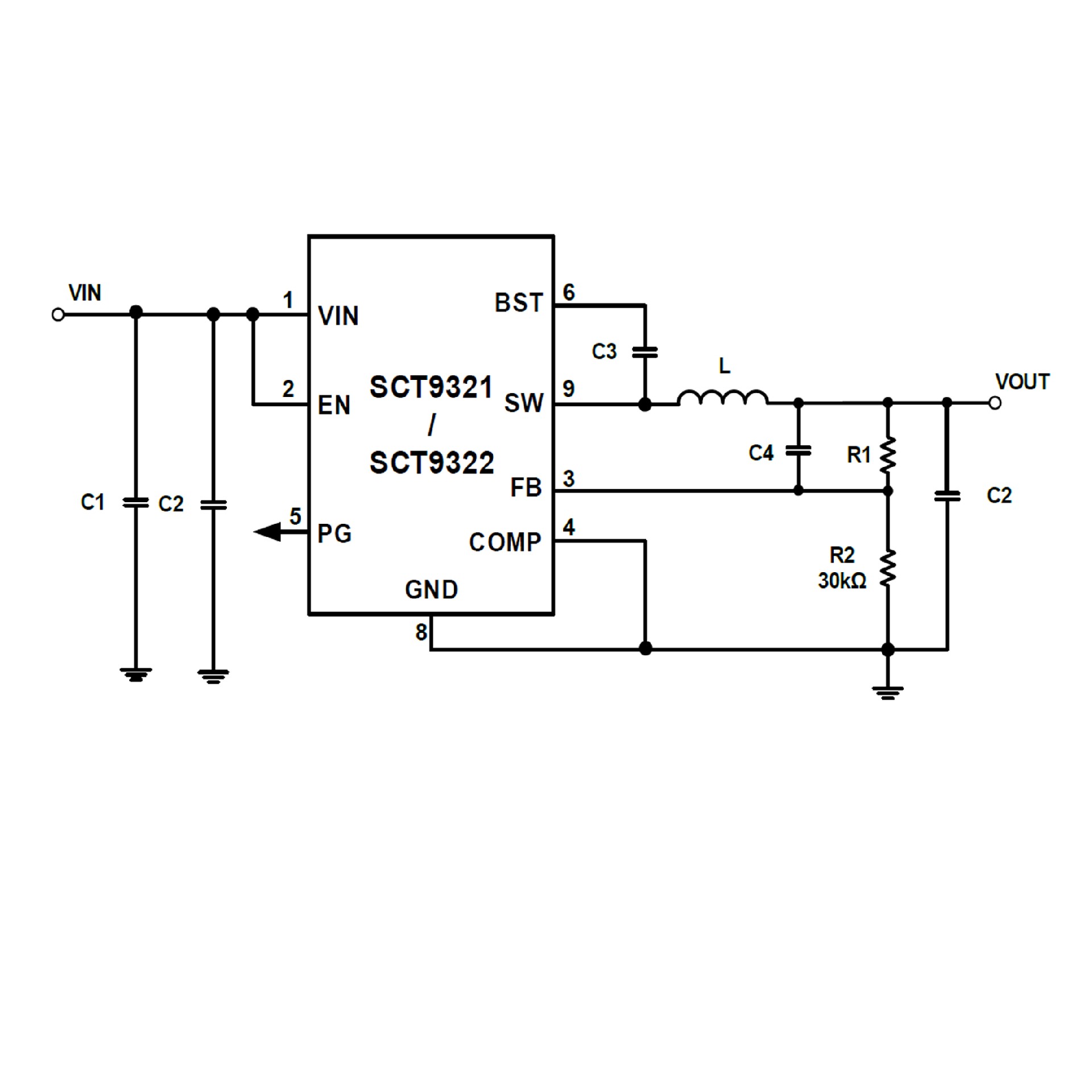
The SCT9321/SCT9322 is 2A synchronous buck
converters with up to 32V wide input voltage range,
which fully integrates an 140mΩ high-side MOSFET
and a 70mΩ low-side MOSFET to provide high
efficiency step-down DCDC conversion. The
SCT9321/SCT9322 adopts peak current mode control.
The SCT9321/SCT9322 supports the Pulse Skipping
Modulation (PSM) with typical 22uA Ultra-Low
Quiescent.
The SCT9321/SCT9322 is an Electromagnetic
Interference (EMI) friendly buck converter with
implementing optimized design for EMI reduction. The
converter has proprietary designed gate driver scheme
to resist switching node ringing without sacrificing
MOSFET turn-on and turn-off time, which further
erases high frequency radiation EMI noise caused by
the MOSFETs hard switching.
The SCT9321/SCT9322 offers output over-voltage
protection, cycle-by-cycle peak current limit, and
thermal shutdown protection. The device is available in
a low-profile 3x2mm QFN2X3-9L package.









