3.8V-28V Vin, 3A Synchronous Step-down DCDC Converter with EMI Reduction.
SCT9330 SCT9330.pdf

No.11393

FEATURES

? EMI Reduction with Switching Node Ringing-free

? 400kHz Switching Frequency with 6% Frequency

  Spread Spectrum FSS

? Pulse Skipping Mode PSM with 20uA Quiescent

  Current in Light Load Condition

? 3.8V-28V Wide Input Voltage Range

? Up to 3A Continuous Output Load Current

? 0.8V ±1% Feedback Reference Voltage

? Fully Integrated 85mΩ Rdson High Side MOSFET

  and 48mΩ Rdson Low Side MOSFET

? 1uA Shut-down Current

? 80ns Minimum On-time

? Precision Enable Threshold for Programmable

  UVLO Threshold and Hysteresis

? Low Dropout Mode Operation

? 4ms Built-in Soft Start Time

? Output Over Voltage Protection

? Thermal Shutdown Protection at 160°C

? Available in ESOP-8 Package

DESCRIPTION

The SCT9330 is 3A synchronous buck converters with

up to 28V wide input voltage range, which fully

integrates an 85mΩ high-side MOSFET and a 48mΩ

low-side MOSFET to provide high efficiency step-down

DCDC conversion. The SCT9330 adopts peak current

mode control with the integrated compensation

network, which makes SCT9330 easily to be used by

minimizing the off-chip component count. The

SCT9330 supports the Pulse Skipping Modulation

(PSM) with typical 20uA Ultra-Low Quiescent.

The SCT9330 is an Electromagnetic Interference (EMI)

friendly buck converter with implementing optimized

design for EMI reduction. The SCT9330 features

Frequency Spread Spectrum FSS with ±6% jittering

span of the 400kHz switching frequency and

modulation rate 1/512 of switching frequency to reduce

the conducted EMI. The converter has proprietary

designed gate driver scheme to resist switching node

ringing without sacrificing MOSFET turn-on and turn-off

time, which further erases high frequency radiation EMI

noise caused by the MOSFETs hard switching.

The SCT9330 offers output over-voltage protection,

cycle-by-cycle peak current limit, and thermal

shutdown protection. The device is available ESOP-8

package.

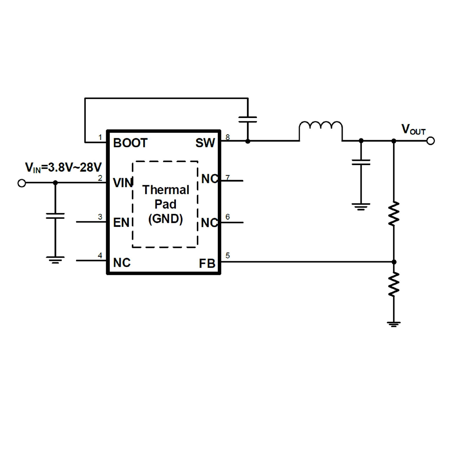
APPLICATION CIRCUIT
PIN CONFIGUTION
网站地图