No.13173
? Input Voltage Range: 2.7V to 5.5V
? High Efficiency up to 95%
? Low 100mΩ High SideRDSON Switches
? 3A Available Load Current
? 30μA Typical Quiescent Current
? 1MHz Constant Switching Frequency
? Adjustable Output Voltage as Low as 0.6V
? 100% Duty Cycle Low Dropout Operation
? Short Circuit and Thermal Protection
? Excellent Line and Load Transient Response
? Soft Start Function
? Power Good
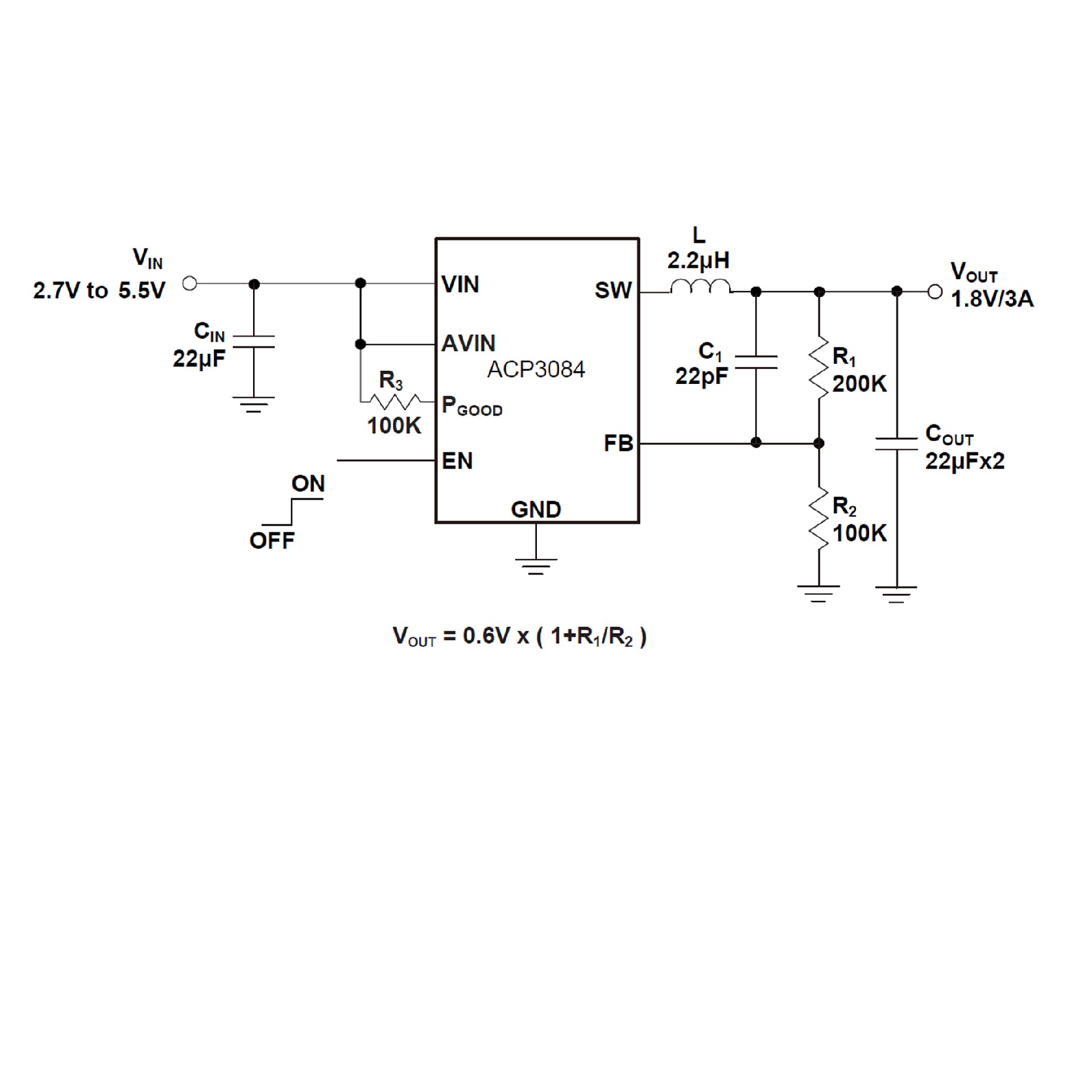
The ACP3084 are constant frequency, current mode, PWM step down converters. The devices integrate a main switch and a synchronous rectifier for high efficiency. The 2.7V to 5.5V input voltage range makes the devices ideal for powering portable equipment that runs from a single cell Lithium-Ion (Li+) battery or 3-cells NiMH/ NiCd batteries. The output voltage can be regulated as low as 0.6V. The ACP3084 supports up to 3A load current and can also run at 100% duty cycle for low dropout applications, extending battery life in portable systems. Switching frequency is internally set at 1MHz, allowing the use of small surface mount inductors and capacitors. The devices are available in an TDFN3x3-10 package.









