2A Buck Converter With 340KHz in SOP8-EP
ACP2812 ACP2812.pdf

No.13171

FEATURES

VOUT Range:4.5V to 18V

Output Current:2A

Fixed 340kHz Frequency

Up to 95% Efficiency

Current Mode Control

Over Current Protection

Thermal Shutdown Function

Built-In UVLO Function

Over Voltage Protection

Programmable Soft-start

DESCRIPTION

The ACP2812 is a 2A, PWM synchronous buck DC-DC converter with a 340kHz fixed frequency wide input voltage range of 4.5V to 18V, capable of driving a 2A load with high efficiency. The device integrates N-channel power MOSFET switches with low on resistance. Current mode control provides fast transient response and cycle-by-cycle current limit. The device is available in the SOP8-EP packages

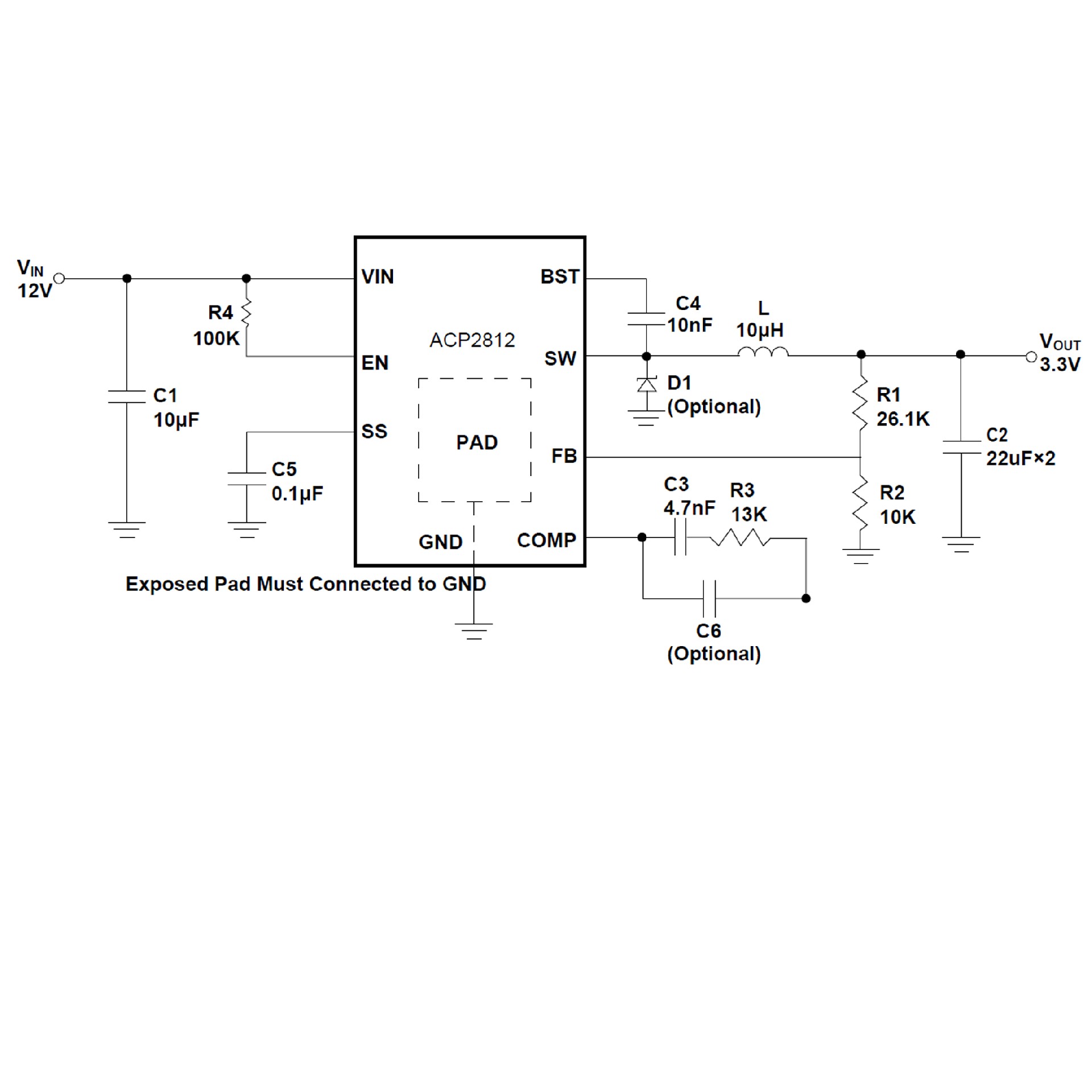
APPLICATION CIRCUIT
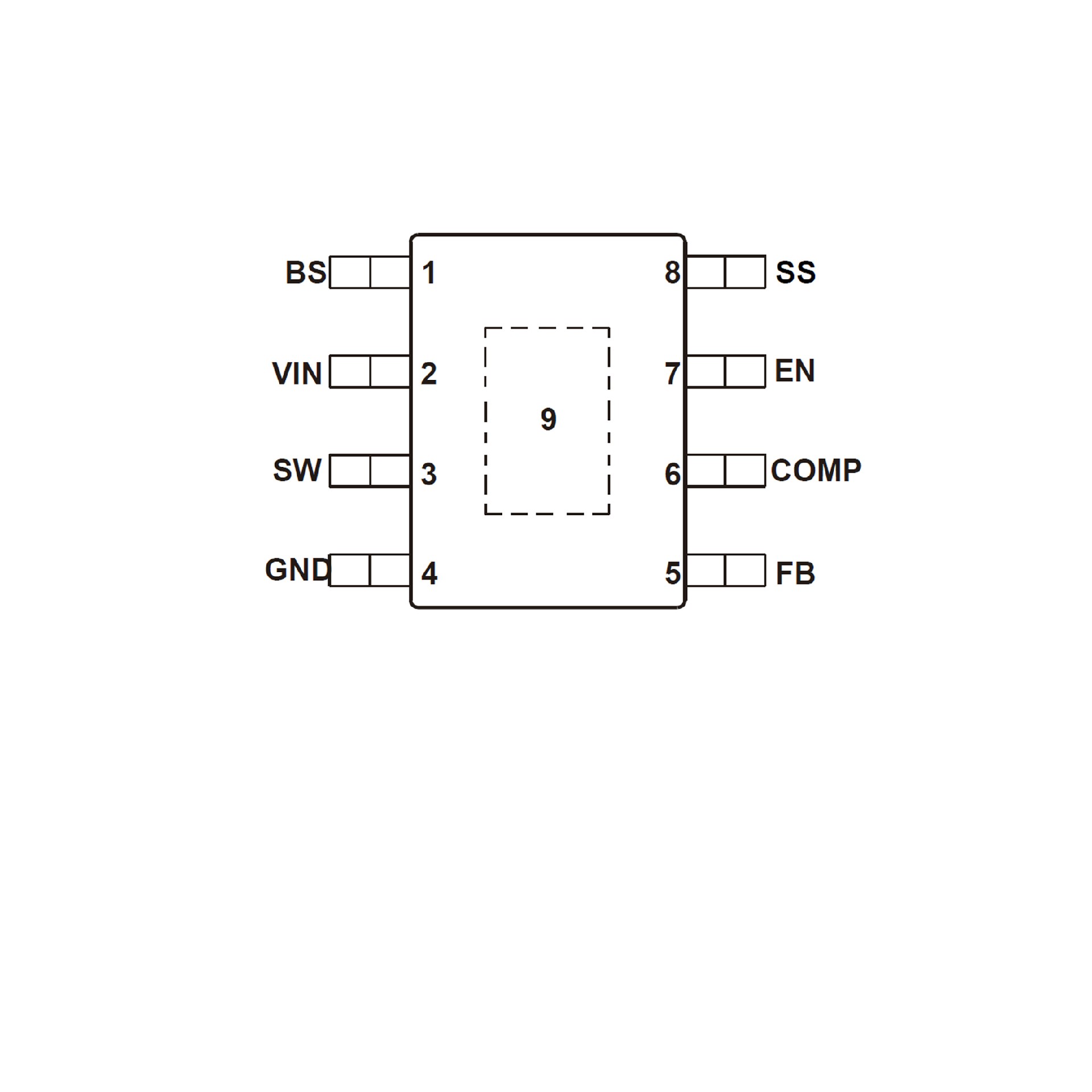
PIN CONFIGUTION
网站地图