No.11405
? 3A Output Current
? Automatic Pulse Skipping Mode at Light Load
? Integrated 142m/103m DMOS Switches
? 4.5V to 24V Input Operating Range
? Output Adjustable from 0.92V to 20V
? Up to 94% Efficiency
? 3μA Shutdown Current
? Fixed 340KHz Frequency
? Programmable Soft-Start
? Thermal Shutdown and Overcurrent Protection
? Input Supply Undervoltage Lockout
? 220ns Minimum On Time
? Available in SOP-8 (EP) Package
? RoHS Compliant and 100% Lead(Pb)-Free
Halogen-Free
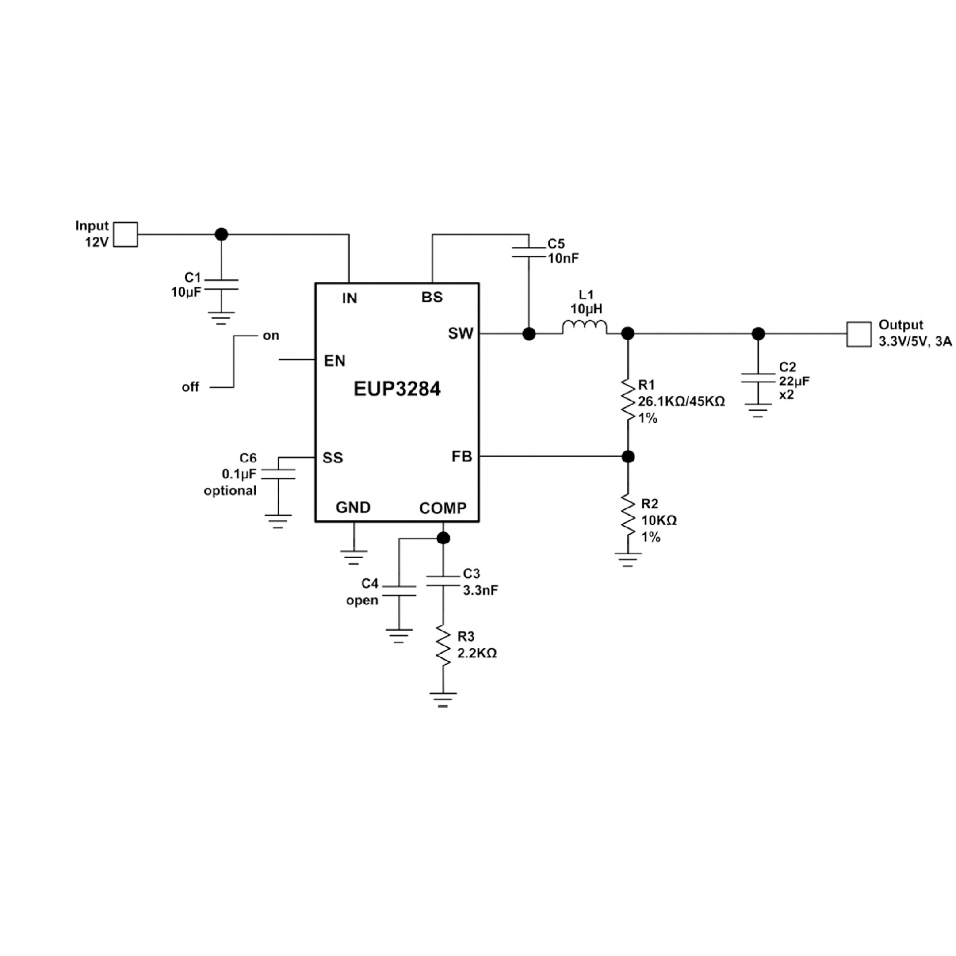
The EUP3284 is a synchronous current mode buck regulator capable of driving 3A continuous load current with excellent line and load regulation. The EUP3284 can operate with an input range 4.5V to 24V and the output can be externally set from 0.92V to 20V with a resistor divider.
Fault condition protection includes cycle-by-cycle current limiting and thermal shutdown. In shutdown mode the regulator draws 3μA of supply current. Programmable soft-start minimizes the inrush supply current and the output overshoot at initial startup. Automatic pulse skipping mode operation increase efficiency at light loads.
The EUP3284 require a minimum number of external components.









