No.11163
● Low Voltage Operation: 1.8V to 4.35V
● Low On-Resistance: 0.5Ω (TYP)
● Low On-Resistance Flatness
● -3dB Bandwidth: 70MHz
● Fast Switching Times (4.2V)
tON = 52ns
tOFF = 25ns
● Rail-to-Rail Input and Output Operation
● Low Power Consumption
● TTL/CMOS Compatible Logic Control
● -40℃ to +85℃ Operating Temperature Range
● Available in Green TQFN-3×3-16L Package
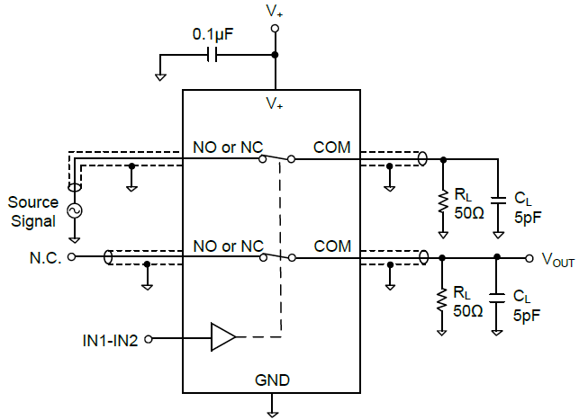
The SGM3699 is a quad, low on-resistance, low voltage, bidirectional, single-pole/double-throw (SPDT) CMOS analog switch that is designed to operate from a single 1.8V to 4.35V power supply. Targeted applications include battery powered equipment that benefit from low RON (0.5Ω) and fast switching speeds (tON = 52ns, tOFF = 25ns).
The SGM3699 consists of four SPDT switches. It is configured as a dual double-pole/double-throw (DPDT) device with two logic control inputs that control two SPDT switches each. The configuration can be used as a dual differential 2-to-1 multiplexer/demultiplexer.
The SGM3699 is available in Green TQFN-3×3-16L package.









