No.11211
● Fully Differential Amplifier
● Excellent PSRR: Direct Connection to Battery
● 1.3W into 8Ω Load from 5V Supply at THD+N = 1% (TYP)
● 2.5V to 5.5V Operation
● Low Shutdown Current
● Improved Pop/Click Circuitry
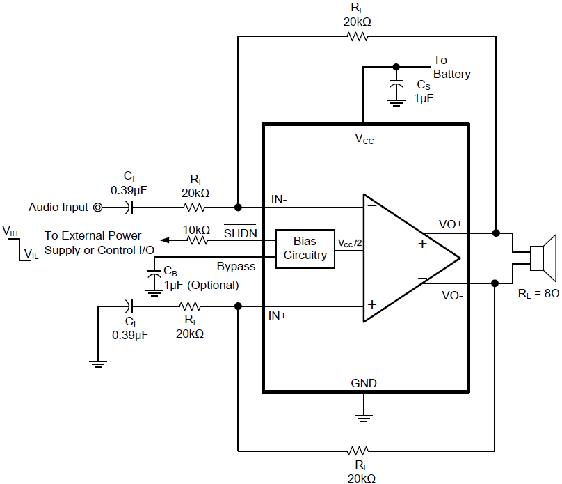
● Support Single-Ended or Differential Input
● Thermal Overload Protection Circuitry
● No Output Coupling Capacitors, Bootstrap Capacitors
Required
● External Gain Configuration Capability
● -40℃ to +85℃ Operating Temperature Range
● Available in Green TDFN-2×2-8L Package
The SGM4995 is a fully differential audio power amplifier that is designed for portable communication device applications and demanding applications in mobile phones. It is capable of delivering 1.3W of continuous average power into an 8Ω load with typically 1% distortion (THD+N) from a 5V battery voltage. It operates from 2.5V to 5.5V power supply.
The SGM4995 features a low power consumption shutdown mode. To facilitate this, shutdown may be enabled by logic low. Additionally, the SGM4995 features an internal thermal shutdown protection mechanism.
The SGM4995 contains advanced pop/click circuitry, with a minimal amount of external components. All these features make SGM4995 ideal for wireless handsets and other low voltage applications where minimal power consumption is a primary requirement.









