No.11218
? PO at 1% THD+N, VCC = 5V
RL = 3 Ω 2.5W (typ)
RL = 4 Ω 2.1W (typ)
RL = 8 Ω 1.3W (typ)
? Low Shutdown Current 0.03μA
? Operation Supply Voltage 2.5V to 5.5V
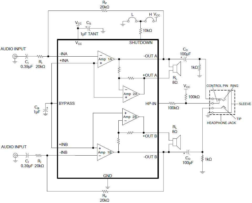
? Stereo Headphone Amplifier Mode
? “Click and pop” Suppression Circuitry
? Unity-Gain Stable
? Thermal Shutdown Protection Circuitry
? -40℃ to +85℃ Operating Temperature Range
? Green TSSOP20/PP Package
The SGM4863 is a dual bridge-connected audio power amplifier which, when connected to a 5V supply, will deliver 2.1W to a 4Ω load or 2.5W to a 3Ω load with 1%
THD+N. In addition, the headphone input pin allows the amplifiers to operate in single-ended mode when driving stereo headphones.
To simplify audio system design, the SGM4863 combines dual bridge speaker amplifiers and stereo headphone amplifiers on one chip.
The SGM4863 features a low-power consumption shutdown mode and thermal shutdown protection. It also utilizes circuitry to reduce “clicks and pops” during device turn-on.
The SGM4863 is available in Green TSSOP20/PP package. It operates over an ambient temperature range of -40℃ to +85℃.









