No.11228
? Capless Structure
Eliminates Pop/Clicks
Eliminates Output DC-Blocking Capacitors
Provides Flat Frequency Response from DC to 20kHz
? Low Noise and THD
Typical SNR = 107dB
Typical VN = 8μVrms
Typical THD+N = 0.001% (f = 1kHz)
? 2Vrms Output Voltage into 2.5kΩ Load with 3.3V Supply Voltage
? Differential Input
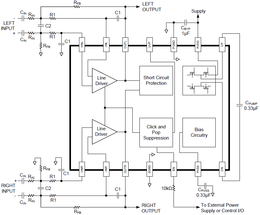
The SGM89000 is a 2Vrms pop/click-free stereo line driver designed to allow the removal of the output DC-blocking capacitors for reduced component count and cost. The device is ideal for single supply electronics where size and cost are critical design parameters.
The SGM89000 is capable of driving 2Vrms into a 2.5kΩ load with 3.3V supply voltage. The device has differential inputs and uses external gain setting resistors that supports a gain range of ±1V/V to ±10V/V. The use of external gain resistors also allows the implementation of a 2nd-order low pass filter to compliment DAC's and SOC converters. The SGM89000 has build-in shutdown control for pop/click-free on/off control.
Using the SGM89000 in audio products can reduce component count compared to traditional methods of generating a 2Vrms output. The SGM89000 doesn't require a power supply greater than 3.3V to generate a 5.6VPP output, nor does the device require a split rail power supply. The SGM89000 integrates a charge pump to generate a negative supply rail that provides a clean, pop/click-free ground-biased 2Vrms output.









