No.11230
? Capless Structure
Eliminates Pop/Clicks
Eliminates Output DC-Blocking Capacitors
Provides Flat Frequency Response from DC to 20kHz
? Low Noise and THD
Typical SNR = 107dB
Typical VN = 7μVrms
Typical THD+N = 0.001% (f = 1kHz)
? 2Vrms Output Voltage into 2.5kΩ Load with 3.3V Supply Voltage
? 3Vrms Output Voltage into 2.5kΩ Load with 5V Supply Voltage
? -40℃ to +85℃ Operating Temperature Range
? Available in the Green MSOP-10 (Exposed Pad) Package
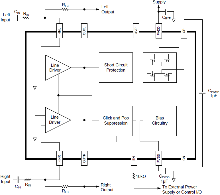
The SGM8905 is a 2Vrms to 3Vrms pop/click-free stereo line driver designed to allow the removal of the output DC-blocking capacitors for reduced component count and cost. The device is ideal for single supply electronics where size and cost are critical design parameters.
The SGM8905 is capable of driving 3Vrms into a 2.5kΩ load with 5V supply voltage. The device has single input and uses external gain setting resistors that supports a gain range of ±1V/V to ±10V/V. The use of external gain resistors also allows the implementation of a 2nd-order low pass filter to compliment DAC's and SOC converters. The SGM8905 has build-in shutdown control for pop/click-free on/off control.
Using the SGM8905 in audio products can reduce component count compared to traditional methods of generating a 3Vrms output. The SGM8905 doesn't require a power supply greater than 5V to generate an 8.5VPP output, nor does the device require a split rail power supply. The SGM8905 integrates a charge pump to generate a negative supply rail that provides a clean, pop/click-free ground-biased 3Vrms output.









