Automotive, High Output Current, Rail-to-Rail I/O, Single CMOS Operational Amplifier.
SGM8431-1Q
SGM8431-1Q.pdf
No.14093
FEATURES
? AEC-Q100 Qualified for Automotive Applications
Device Temperature Grade 1
TA = -40℃ to +125℃
? High Output Current: ±200mA (MIN)
? Rail-to-Rail Input and Output
? Supply Voltage Range: 4.5V to 36V
? Supply Current: 10mA (TYP)
? Input Bias Current: ±250pA (MAX) at +25℃
? Open-Loop Voltage Gain: 106dB (TYP)
? Unity-Gain Frequency: 4.5MHz (TYP)
? Slew Rate: 3.5V/μs (TYP)
? Thermal Shutdown
? Current-Limit Protection
? Available in a Green TO-252-5 Package
DESCRIPTION
The SGM8431-1Q is a single, rail-to-rail input and output, high voltage and high output drive CMOS operational amplifier for automotive applications. The device is optimized for high voltage operation from 4.5V to 36V single supply. It is capable of providing an output current of 400mAP-P (MIN).
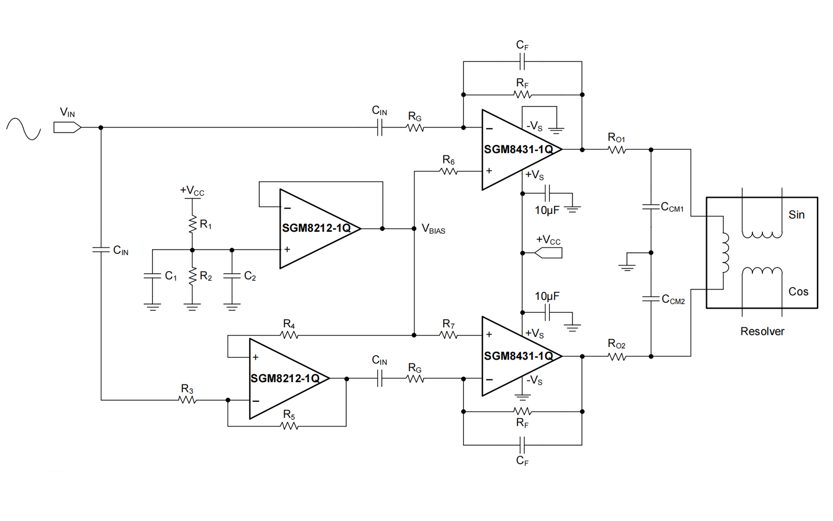
The SGM8431-1Q is specifically designed for resolver excitation applications for motor driver in hybrid and electric vehicles, which require high voltage and high output current. In the application of resolver excitation, the SGM8431-1Q is used to replace the complicated driver of resolver excitation, which is built with operational amplifiers and power transistors.
The device is AEC-Q100 qualified (Automotive Electronics Council (AEC) standard Q100 Grade 1) and it is suitable for automotive applications.
The SGM8431-1Q is available in a Green TO-252-5 package. It is specified over the extended -40℃ to +125℃ temperature range.
APPLICATION CIRCUIT
PIN CONFIGUTION









