No.14141
? AEC-Q100 Qualified for Automotive Applications
? Available in a Green TSSOP-14B (Exposed Pad) Package
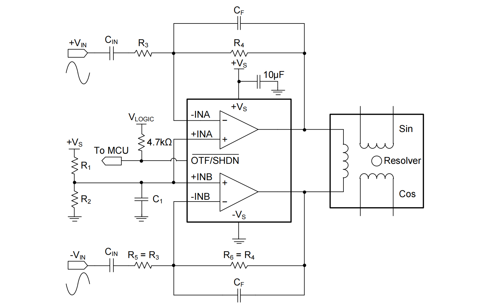
The SGM8433-2Q is a dual-power, high performance operational amplifier with integrated protection, which is specifically designed for applications involving resolvers. The device features high gain-bandwidth product and high slew rate. It also offers a continuous high output current drive. These characteristics make the device highly suitable for providing the requisite low-distortion, high-level differential excitation essential for activating the primary coil of a resolver. The device integrates over-temperature and current-limit protection to improve the robustness of overall system, particularly in scenarios where analog signals are transmitted through wires that may be vulnerable to errors.
The SGM8433-2Q fits in a small package and features low thermal resistance, which permit the transfer of high currents to loads while saving space on the circuit board. The SGM8433-2Q's enhanced gain-bandwidth feature enables its use as a filter component, while driving high output current. This advantage allows for a more compact design in the resolver drive signal chain by minimizing the overall footprint required. The compact design of the SGM8433-2Q stands out as a significant
benefit for its integration into automotive and industrial systems.
The device is AEC-Q100 qualified (Automotive Electronics Council (AEC) standard Q100 Grade 1) and it is suitable for automotive applications.
The SGM8433-2Q is available in a Green TSSOP-14B (Exposed Pad) package. It is specified over the extended industrial temperature range (-40℃ to +125℃).









